Как сделать ветряк на даче своими руками
Полезные приспособления /09-фев,2020,18;38 /
11784

В связи с ростом цен на энергетические носители, большая часть дачников смотрит в сторону применения альтернативных методов получения энергии – ветряков. Человечество использует ветровую энергию на протяжении нескольких тысяч лет, как только были построены первые паруса.
Только последние 100-150 лет ветряки ориентируются на получение электрической энергии. Одной из основных проблем строителей является частая ошибка в изначальных расчетах. Есть также и такие «специалисты», которые без расчетов пытаются построить рабочий качественный ветряк.
Естественно, самым простым способом является покупка готового ветряка с его последующей доставкой и установкой. Но, если посмотреть на современный рынок цен на данные изделия, то далеко не каждый дачник готов позволить выделить такую денежную сумму. К тому же, далеко не каждый дачный участок нуждается в установке дорогостоящего оборудования.
Материалы для изготовления
У хозяйственного человека всегда имеется арсенал железок и агрегатов, которые были добыты из уже списанного оборудования. Ветряки способны работать не только в качестве источников электрического снабжения, но также и выступать в роли зарядных станций.
Хвост ветряка должен быть подпружинен, а трубки устанавливаются шарнирно, длина хвоста составляет 600мм, ширина – 400мм. Ось поворота смещается относительно оси симметрии вентилятора на 100-110мм. Узел поворота следует выполнять с использованием ступичного подшипника автомобиля.
Данная конструкция отводит ветровое колесо при соответствующем изменении силы ветра автоматически в сторону. Такую конструкцию можно установить на крышу либо на грунтовой участок.
То количество энергии, которое не было использовано, накапливается в аккумуляторе. Его желательно выбирать больших мощностей. Замечательно подойдут аккумуляторы от известных тракторов «Беларусь». Цена – как у Вас получится договориться.
Бывают случаи, когда приходится тратить дополнительные деньги на покупку соответствующих деталей для блока управления и инвертора.
Заводские ветряки с небольшой мощностью (около 300 Вт) Вы вряд ли встретите. Самая маленькая мощность рыночного ветряка – от 750 Вт. Русские модели ветряков обойдутся примерно в полторы тысячи долларов. Причем, это мы говорим только о покупке прибора, без учета стоимости контроллера управления, мачты, аккумуляторного блока, инвертора.
Ветряк считается одной из самых перспективных на сегодняшний день систем, которая способна производить электрическую энергию в автономном режиме. Максимально эффективной системой является объединение нескольких ветряков в одну большую цепь с использованием специального пункта компьютерного управления. Это дает прекрасную возможность удаленного управления сразу несколькими установками.
Прежде, чем приступить к установке данного блока, следует произвести соответствующие расчеты. Сначала определите, какой ветровой потенциал местности на участке, где именно планируется возвести автономный источник энергии. Также важно обратить внимание на разработку блок-схемы турбины с учетом характеристик площадки.
Популярная конструкция: ветротурбина, генератор, блоки управления, блоки преобразования, мачта, аккумуляторная батарея, устройство поворота.
Обычно турбина состоит из3-4 лопастей, хотя Вы их можете использовать другое кол-во. Чтобы избежать возникновение частых неполадок и сбоев в работе турбины, применяется аэромеханическая система, которая предназначена для стабилизации частоты.
Характеристики вертикальных ветряков
Сегодня более распространены ветровые генераторы с вертикальной осью вращения. По принципу работы вертикальные ветряки делятся на: тихоходные и быстроходные. Наиболее популярный ветряк вертикального типа – карусельные ветрогенераторы.
У каждой конкретной модели свои мощности и характеристики в работе, но можно выделить усредненный рабочий параметр каждого из них:
1. Значение оптимальной мощности – 1кВт.
2. Устанавливается 2 ветровых модуля.
3. В модельной конструкции нет растяжек.
4. Средняя высота – 12м.
5. Бесшумность в работе.
6. Необходимая минимальная скорость ветра – 3м\с.
На сегодняшний день такие установки пользуются большим спросом в США, Японии и Великобритании.
В этих странах производство ветряков ставится на массовые потоки. Вертикальные ветряки также является довольно простыми в эксплуатации, не нуждаются в сложном техническом обслуживании и могут прекрасно справиться даже с частоизменяющимся воздушным потоком.
При возрастании скорости ветра, такая установка может моментально наращивать силу тяги. В результате, скорость вращения оси будет автоматически стабилизироваться. К преимуществам данных установок можно также отнести их бесшумную работу, что позволяет использовать их недалеко от жилых площадей.
Отметим еще ортогональный тип ветряков, который применяется в основном в крупной энергетике. Такие ветряки имеют большой минус в работе – потребность «разбега», т.е. необходимо сначала подвести энергию к устройству, а затем уже запустится сам процесс раскрутки определенных аэродинамических параметров.

Блок управления
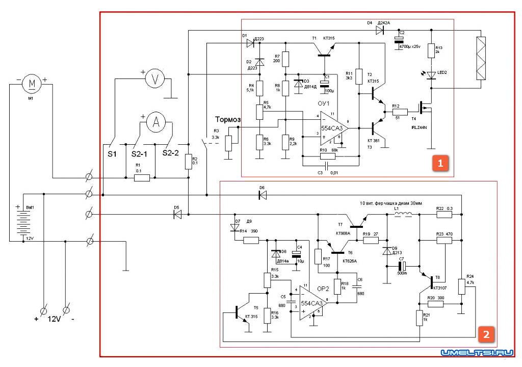
Предназначен для стабилизации напряжения заряда аккумулятора, а также ограничения значения тока максимально допустимых значений, стабилизации нагрузки генератора при отсутствии потребителя либо полном заряде аккумулятора. Ниже предоставлена схема, в которой блок управления состоит из 2-ух модулей.
- Первый модуль – импульсный стабилизатор напряжения, служит ограничителем по току в 10% общей емкости аккумулятора, при этом значение напряжения на выходе составляет 14,2В.
- Второй модуль – импульсный коммутатор нагрузки. Если мощность ветряка не используется, а значение напряжения на входе составляет 18В, коммутатор подключит резистор (импульсный режим). В результате произойдет максимальный отбор мощностей.
Питание потребителя 220В возможно благодаря подключению через обычный автомобильный инвертор. В части освещения планируется переход на светодиоды либо отдельную сеть (напряжение 12В).
Лопасти для ветряка

Специалисты утверждают, что лопасти - одна из основных составляющих частей при конструировании ветряка. Поэтому, о них постараюсь рассказать максимально подробно.
1. Чем длиннее лопасти, тем они будут легче крутиться при слабом ветре, но при этом есть один минус - маленькая скорость кругового вращения.
2. Следует помнить, что на концах лопастей вращение обычно намного сильнее, чем у самого основания, именно поэтому следует рассчитывать отношение скорости вращения лопастей ветряка. По статистике, большинство мельниц имеет среднюю скорость 40 оборотов в минуту.
3. Вот формула для расчетов:
P=k*v^3, где k-постоянная ветряка, v-скорость ветра.
4. Чем Выше будет установлен Ваш ветряк над уровнем, тем большее количество вырабатываемой мощности можно получить из потребляемого ветра. Специалисты рекомендуют использовать расстояние на 6-15 м.
Лопасти для ветряка изготовить самому очень даже легко. Для этого необходимо разрезать трубу на 3 секции. Две из них будут по 150 градусов, а третья, как Вы уже догадались - 60 градусов. Красные линии на рисунке - это линии среза.
В итоге мы получим две большие 150 градусные лопасти, которые будут крутиться практически в любой ветер, но только с маленькой скоростью.

Угол для лопастей. Следующей нашей задачей будет изготовление узла крепления лопастей для ветряка. Вообще, существует очень много способов крепления лопастей. Но я Вам расскажу об одном наиболее эффективном из них. Рекомендую сделать следующее: изготавливать мы будем винт из диска для пилы, поэтому, сначала найдите пилу.
Теперь при помощи дрели проделайте три группы отверстия в этом винте. Смещение отверстий должно быть по 120 градусов каждое, соответственно. Для удобства можете использовать чертежный транспортир.
Да, и еще - т.к. мы будем использовать диск от пилы, то нужно будет еще и избавиться от зубов, расположенных на краях диска. Ведь он может слететь с ветряка и попасть в человека, что крайне опасно. Последствия могут быть самые катастрофические.
Должен получиться вот такой вот верх ветряка:
Изготовление флюгера и шарнира. Теперь нам нужно изготовить платформу для поворота лопастей. Именно на ней и будет установлен генератор. Для изготовления платформы будем использовать квадратную трубу, а также фланец и лист металла, предварительно обрезанный по Вашим расчетам.
- Тем временем вырезаем из железа хвост для будущего ветряка.
- Теперь делаем пропил вдоль трубы ( для этого используем болгарку).
- Не забудьте также и о чехле для защиты ветряка от плохих погодных условий. Можете использовать пластиковую трубу.
- Теперь крепим все в единое целое, устанавливаем внутрь мотор для ветряка, получаем следующую картину.
Изготовление мачты для ветряка. Мачту можете изготовить по своему усмотрению, я бы посоветовал использовать 4 трубы с переходным креплением:

Как вы поняли, влево ушла та часть мачты, на которую будем крепить ветряк. Получилось!
Теперь давайте сравним текущие цены на рынке оборудования. К примеру, ветряки марки "WIND TURBINE” (не учитываем стоимость мачты, преобразователь и блок управления): мощность 500 Вт 28.500 руб., 2кВт 60.000руб., 3кВт 120.000 руб., 5кВт 180.000 руб.
Если рассмотреть ветряки типа ВЭУ, то цены на них будут на порядок ниже. К примеру, ветровой генератор мощностью в 1 кВт без блока управления, мачты и прочих элементов стоит всего 19.000 руб.
Как видите, покупка такого дорогостоящего оборудования для установки его на даче – крайне сомнительна. Поэтому приходится работать самостоятельно либо обращаться за помощью к специалистам.
Естественно, каждый случай отдельный и нельзя делать один вывод для всех. В некоторые моменты действительно проще купить готовое оборудование и сразу эксплуатировать его.