Ионизатор воздуха своими руками из доступных деталей
Электронные самоделки /17-апр,2018,10;15 /
16331

Сегодня в магазинах предлагается бытовая техника самого разного назначения – даже такого, о котором многие и не знали. Кроме приборов, которые всем давно знакомы, можно встретить устройства, вызывающие у посетителей магазина удивление и особый интерес. Один из таких приборов, который сейчас покупают все больше, – воздушный ионизатор.
В этой статье мы рассмотрим: что собой представляет эта техника, какие отличия между разными его видами, а также как можно собрать такое устройство своими руками.
Для чего нужен и как работает ионизатор
По данным исследований полезно для человека ионизированное содержимое воздушного пространства в городских квартирах находится на уровне, который приблизительно в 10–15 раз меньше от требуемого. Если посмотреть на природные условия, то, в зависимости от конкретной местности, число ионов составляет 600–50000 на 1 кубический сантиметр.

Благодаря стандартному очистителю воздуха, который используется в домашних условиях, количество полезных ионов возрастает, что благотворно влияет на организм человека. Ионизация способствует укреплению иммунитета, нормализации сна и сердечно-сосудистой системы, снижению утомляемости, риска инфекционных и прочих заболеваний. Ионизатор, установленный в квартире, удаляет из воздуха аллергены, пыль, бактерии и вирусы, и делает его намного более чистым.

Основная функция ионизатора заключается в придании воздушным частицам отрицательного заряда. После этого новые частицы – аэроионы – приобретают свойства, которые благотворно действуют на людей. Благодаря наэлектризованным молекулам кислорода происходит оздоровление воздушной среды и в итоге – общее самочувствие человека улучшается.
Как самостоятельно собрать ионизатор воздуха
Многие интернет-сайты предлагают разнообразные схемы и руководства по изготовлению простого ионизатора из подручных предметов. На самом деле с подобными самоделками вы не просто рискуете здоровьем, они могут нести опасность нанесения ожога или поражения электротоком. В нашем описании мы представляем для вас схему аппарата, который прошел тестирование на практике и выпускается серийно.
Для сборки ионизатора мы должны подготовить такие элементы конструкции:
- металлический корпус – для этого можно взять старый компьютерный блок питания;
- вентилятор – компьютерный кулер;
- силовой трансформатор – на 220/18–20 В, повышающий – ТВС 90П4 или ТВС 90ПЦ10; к последнему добавляем две обмотки из провода ПЭВ-0,35 по 25
- витков в каждой;
- стеклотекстолитовая плата, толщина: 2,5–3 мм;
- провода для соединений, крепежные детали.
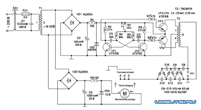
Помимо этого, нужно купить набор радиодеталей, список которых мы можем составить по изображению, на котором показана схема воздушного ионизатора:
Мы рекомендуем подбирать следующие радиодетали и их аналоги:
- транзисторы – вместо КТ315, что на схеме, подойдут другие с аналогичной мощностью, КТ816Б являются взаимозаменяемыми с КТ646 с любой буквой;
- стабилитроны – Д815 меняем на похожий со стабилизационным напряжением 15 В; варианты стабилитрона VD4 – КС512А, Д815Д;
- готовые диодные мосты заменяем наборами из отдельных диодов; следим за тем, чтобы напряжение диодов составляло 400 В, а ток – минимум 0,5 А.
Нужно отметить, что остальные элементы мы заменяем общепринятыми аналогами с соответствующими параметрами.
Сделанная своими руками модель ионизатора воздуха, которую мы рассматриваем, работает по следующему принципу. При помощи мультивибратора, который собран на транзисторах малой мощности КТ315 (V1,2), происходит генерирование начальных импульсов. Резистор R7 регулирует частоту этих импульсов в диапазоне 30–60 кГц. Затем с помощью транзисторов КТ816 (VT3,4) происходит усиление сгенерированных импульсов, которые после поступают на обмотки I и II повышающего трансформатора Т2. С обмотки III снимается напряжение около 2,5 кВ, и, проходя через умножитель, увеличивается до 15 кВ. Затем напряжение подается на рабочие электроды.

Для самостоятельного изготовления ионизирующих электродов берем многожильный медный провод, снимаем с него изоляцию, и изгибаем жилы во все стороны под прямым углом в виде зонтика. Устанавливаем этот зонтик на таком расстоянии от корпуса, при котором ионы будут вырабатываться в нужном количестве – это делается путем дополнительной настройки.
Нужно отметить, что в схеме предохранителем выступает искровой разрядник, обозначенный SG 1; он срабатывает тогда, когда напряжение на обмотке трансформатора превышается.

Чтобы сквозь электроды «зонта» постоянно проходил воздух, внутрь корпуса на штатное место нужно установить компьютерный вентилятор. Для его питания задействуется силовой трансформатор и выпрямительный блок со стабилизацией, соответственно схеме. Если мы правильно собрали ионизатор, используя рекомендованные детали, то он сразу будет работать.
Воздушный ионизатор изготовить своими силами весьма просто, при этом его можно установить не только у себя дома, но и в автомобиле. С этим устройством вы сможете лучше себя чувствовать и дышать свежим, чистым воздухом.